先看一下retain源码的流程图

我们根据图来看一下retain的步骤:
同样我们先看一下release的流程图

我们先来学习一下SideTable因为后面会遇到:
SideTable 这个结构体,前辈给它总结了一个很形象的名字叫引用计数和弱引用依赖表,因为它主要用于管理对象的引用计数和 weak 表。在 NSObject.mm 中声明其数据结构:
struct SideTable {
// 保证原子操作的自旋锁
spinlock_t slock;
// 引用计数的 hash 表
RefcountMap refcnts;
// weak 引用全局 hash 表
weak_table_t weak_table;
}
至于最后一个weak_table_t我们来着重看一下:
weak表是一个弱引用表,实现为一个weak_table_t结构体,存储了某个对象相关的的所有的弱引用信息。其定义如下(具体定义在objc-weak.h中), 注意看系统的注释:
/**
全局的弱引用表, 保存object作为key, weak_entry_t作为value
* The global weak references table. Stores object ids as keys,
* and weak_entry_t structs as their values.
*/
struct weak_table_t {
// 保存了所有指向特地对象的 weak指针集合
weak_entry_t *weak_entries;
// weak_table_t中有多少个weak_entry_t
size_t num_entries;
// weak_entry_t数组的count
uintptr_t mask;
// hash key 最大偏移值,
// 采用了开放定制法解决hash冲突,超过max_hash_displacement说明weak_table_t中不存在要找的weak_entry_t
uintptr_t max_hash_displacement;
};
这是一个全局弱引用hash表。使用不定类型对象的地址作为 key ,用 weak_entry_t 类型结构体对象作为 value 。其中的 weak_entries 成员,从字面意思上看,即为弱引用表入口,也就是weak指针集合的大门口。
中weak_entry_t是存储在弱引用表中的一个内部结构体,它负责维护和存储指向一个特定对象的所有弱引用集合。其定义如下:
typedef objc_object ** weak_referrer_t;
struct weak_entry_t {
// 所有weak指针指向的特定对象
DisguisedPtrobjc_object> referent;
// 共用体,保存weak指针的集合,
// 小于等于4个时为数组(下面的结构体), 超过4个时为hash表(上面的结构体)
union {
struct {
weak_referrer_t *referrers;
uintptr_t out_of_line : 1;
uintptr_t num_refs : PTR_MINUS_1;
uintptr_t mask;
uintptr_t max_hash_displacement;
};
struct {
// out_of_line=0 is LSB of one of these (don't care which)
weak_referrer_t inline_referrers[WEAK_INLINE_COUNT];
};
}
}
在 weak_entry_t 的结构中,DisguisedPtr referent 是对泛型对象的指针做了一个封装,通过这个泛型类来解决内存泄漏的问题。而且weak_entry_t和weak_table_t内部都有一个hash表, 而且都是采用开放定值法解决的hash冲突, 从注释中写 out_of_line 成员为最低有效位,当其为1的时候, weak_referrer_t 成员将扩展为hash table。其中的 weak_referrer_t 是一个数组的别名。
那么在有效位生效的时候,out_of_line 、 num_refs、 mask 、 max_hash_displacement 有什么作用?
out_of_line:标志位。标志着weak_entry_t中是用数组保存还是hash表保存weak指针。num_refs:引用数值。这里记录weak_entry_t表中weak指针的数量,mask:weak_entry_t->referrers数组的count,max_hash_displacement:hash key 最大偏移值, 采用了开放定制法解决hash冲突,超过max_hash_displacement说明weak_entry_t中不存在要找的weak_entry_t。其中 out_of_line 的值通常情况下是等于零的,所以弱引用表总是一个 objc_objective 指针数组,当超过4时, 会变成hash表。
总结一下 StripedMap[] : StripedMap 是一个模板类,在这个类中有一个 array 成员,用来存储 PaddedT 对象,并且其中对于 [] 符的重载定义中,会返回这个 PaddedT 的 value 成员,这个 value 就是我们传入的 T 泛型成员,也就是 SideTable 对象。 在 array 的下标中,这里使用了 indexForPointer 方法通过位运算计算下标,实现了静态的 Hash Table。而在 weak_table 中,其成员 weak_entry 会将传入对象的地址加以封装起来,并且其中也有访问全局弱引用表的入口。

weak表其实是一个hash表,Key是所指对象的地址,Value是weak指针的地址数组,weak是弱引用,所引用对象的计数器不会+1,并在引用对象被释放的时候自动被设置为nil。通常用于解决循环引用问题。
先写一个简单的例子:
int main(int argc, const char * argv[]) {
@autoreleasepool {
// insert code here...
NSObject *p = [[NSObject alloc] init];
__weak NSObject *p1 = p;
}
return 0;
}
初始化开始时,会调用 objc_initWeak 函数,初始化新的 weak 指针指向对象的地址。当我们初始化 weak 变量时,runtime 会调用 NSObject.mm 中的 objc_initWeak,而 objc_initWeak 函数里面的实现如下:
id objc_initWeak(id *location, id newObj) {
// 查看对象实例是否有效,无效对象直接导致指针释放
if (!newObj) {
*location = nil;
return nil;
}
// 这里传递了三个 Bool 数值
// 使用 template 进行常量参数传递是为了优化性能
return storeWeakfalse/*old*/, true/*new*/, true/*crash*/>
(location, (objc_object*)newObj);
}
然后我们看一下objc_initWeak()传入的两个参数代表什么:
location:__weak指针的地址,存储指针的地址,这样便可以在最后将其指向的对象置为nil。newObj:所引用的对象。即例子中的p。通过上面代码可以看出,objc_initWeak()函数首先判断指针指向的类对象是否有效,无效直接返回;否则通过 storeWeak() 被注册为一个指向 value 的 _weak 对象
objc_initWeak 函数里面会调用 objc_storeWeak() 函数,objc_storeWeak() 函数的作用是用来更新指针的指向,创建弱引用表。
objc_initWeak函数有一个前提条件:就是object必须是一个没有被注册为__weak对象的有效指针。而value则可以是nil,或者指向一个有效的对象。
// HaveOld: true - 变量有值
// false - 需要被及时清理,当前值可能为 nil
// HaveNew: true - 需要被分配的新值,当前值可能为 nil
// false - 不需要分配新值
// CrashIfDeallocating: true - 说明 newObj 已经释放或者 newObj 不支持弱引用,该过程需要暂停
// false - 用 nil 替代存储
template bool HaveOld, bool HaveNew, bool CrashIfDeallocating>
static id storeWeak(id *location, objc_object *newObj) {
// 该过程用来更新弱引用指针的指向
// 初始化 previouslyInitializedClass 指针
Class previouslyInitializedClass = nil;
id oldObj;
// 声明两个 SideTable
// ① 新旧散列创建
SideTable *oldTable;
SideTable *newTable;
// 获得新值和旧值的锁存位置(用地址作为唯一标示)
// 通过地址来建立索引标志,防止桶重复
// 下面指向的操作会改变旧值
retry:
if (HaveOld) {
// 更改指针,获得以 oldObj 为索引所存储的值地址
oldObj = *location;
oldTable = &SideTables()[oldObj];
} else {
oldTable = nil;
}
if (HaveNew) {
// 更改新值指针,获得以 newObj 为索引所存储的值地址
newTable = &SideTables()[newObj];
} else {
newTable = nil;
}
// 加锁操作,防止多线程中竞争冲突
SideTable::lockTwoHaveOld, HaveNew>(oldTable, newTable);
// 避免线程冲突重处理
// location 应该与 oldObj 保持一致,如果不同,说明当前的 location 已经处理过 oldObj 可是又被其他线程所修改
if (HaveOld && *location != oldObj) {
SideTable::unlockTwoHaveOld, HaveNew>(oldTable, newTable);
goto retry;
}
// 防止弱引用间死锁
// 并且通过 +initialize 初始化构造器保证所有弱引用的 isa 非空指向
if (HaveNew && newObj) {
// 获得新对象的 isa 指针
Class cls = newObj->getIsa();
// 判断 isa 非空且已经初始化
if (cls != previouslyInitializedClass &&
!((objc_class *)cls)->isInitialized()) {
// 解锁
SideTable::unlockTwoHaveOld, HaveNew>(oldTable, newTable);
// 对其 isa 指针进行初始化
_class_initialize(_class_getNonMetaClass(cls, (id)newObj));
// 如果该类已经完成执行 +initialize 方法是最理想情况
// 如果该类 +initialize 在线程中
// 例如 +initialize 正在调用 storeWeak 方法
// 需要手动对其增加保护策略,并设置 previouslyInitializedClass 指针进行标记
previouslyInitializedClass = cls;
// 重新尝试
goto retry;
}
}
// ② 清除旧值
if (HaveOld) {
weak_unregister_no_lock(&oldTable->weak_table, oldObj, location);
}
// ③ 分配新值
if (HaveNew) {
newObj = (objc_object *)weak_register_no_lock(&newTable->weak_table,
(id)newObj, location,
CrashIfDeallocating);
// 如果弱引用被释放 weak_register_no_lock 方法返回 nil
// 在引用计数表中设置若引用标记位
if (newObj && !newObj->isTaggedPointer()) {
// 弱引用位初始化操作
// 引用计数那张散列表的weak引用对象的引用计数中标识为weak引用
newObj->setWeaklyReferenced_nolock();
}
// 之前不要设置 location 对象,这里需要更改指针指向
*location = (id)newObj;
}
else {
// 没有新值,则无需更改
}
SideTable::unlockTwoHaveOld, HaveNew>(oldTable, newTable);
return (id)newObj;
}
源码太长了,但是其实不难理解,
storeWeak方法实际上是接收了5个参数,分别是haveOld、haveNew和crashIfDeallocating,这三个参数都是以模板的方式传入的,是三个bool类型的参数。分别表示weak指针之前是否指向了一个弱引用,weak指针是否需要指向一个新的引用,若果被弱引用的对象正在析构,此时再弱引用该对象是否应该crash。oldTable和newTable分别表示旧的引用弱表和新的弱引用表,它们都是SideTable的hash表。weak_unregister_no_lock方法将旧的weak指针地址移除。weak_register_no_lock方法将新的weak指针地址添加到弱引用表中。setWeaklyReferenced_nolock方法修改weak新引用的对象的bit标志位所以我们很容易就知道了这个方法重点也就是weak_unregister_no_lock和weak_register_no_lock这两个方法:
id
weak_register_no_lock(weak_table_t *weak_table, id referent_id,
id *referrer_id, bool crashIfDeallocating)
{
objc_object *referent = (objc_object *)referent_id;
objc_object **referrer = (objc_object **)referrer_id;
// 如果referent为nil 或 referent 采用了TaggedPointer计数方式,直接返回,不做任何操作
if (!referent || referent->isTaggedPointer()) return referent_id;
// 确保被引用的对象可用(没有在析构,同时应该支持weak引用)
bool deallocating;
if (!referent->ISA()->hasCustomRR()) {
deallocating = referent->rootIsDeallocating();
}
else {
BOOL (*allowsWeakReference)(objc_object *, SEL) =
(BOOL(*)(objc_object *, SEL))
object_getMethodImplementation((id)referent,
SEL_allowsWeakReference);
if ((IMP)allowsWeakReference == _objc_msgForward) {
return nil;
}
deallocating =
! (*allowsWeakReference)(referent, SEL_allowsWeakReference);
}
// 正在析构的对象,不能够被弱引用
if (deallocating) {
if (crashIfDeallocating) {
_objc_fatal("Cannot form weak reference to instance (%p) of "
"class %s. It is possible that this object was "
"over-released, or is in the process of deallocation.",
(void*)referent, object_getClassName((id)referent));
} else {
return nil;
}
}
// now remember it and where it is being stored
// 在 weak_table中找到referent对应的weak_entry,并将referrer加入到weak_entry中
weak_entry_t *entry;
if ((entry = weak_entry_for_referent(weak_table, referent))) { // 如果能找到weak_entry,则讲referrer插入到weak_entry中
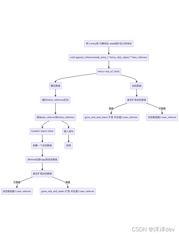
append_referrer(entry, referrer); // 将referrer插入到weak_entry_t的引用数组中
}
else { // 如果找不到,就新建一个
weak_entry_t new_entry(referent, referrer);
weak_grow_maybe(weak_table);
weak_entry_insert(weak_table, &new_entry);
}
// Do not set *referrer. objc_storeWeak() requires that the
// value not change.
return referent_id;
}
传入函数的四个参数分别代表什么:
- weak_table:weak_table_t结构类型的全局的弱引用表。
referent_id:weak指针。*referrer_id:weak指针地址。crashIfDeallocating :若果被弱引用的对象正在析构,此时再弱引用该对象是否应该crash。那么这个方法主要做了哪些工作呢:

static weak_entry_t *
weak_entry_for_referent(weak_table_t *weak_table, objc_object *referent)
{
assert(referent);
weak_entry_t *weak_entries = weak_table->weak_entries;
if (!weak_entries) return nil;
size_t begin = hash_pointer(referent) & weak_table->mask; // 这里通过 & weak_table->mask的位操作,来确保index不会越界
size_t index = begin;
size_t hash_displacement = 0;
while (weak_table->weak_entries[index].referent != referent) {
index = (index+1) & weak_table->mask;
if (index == begin) bad_weak_table(weak_table->weak_entries); // 触发bad weak table crash
hash_displacement++;
if (hash_displacement > weak_table->max_hash_displacement) { // 当hash冲突超过了可能的max hash 冲突时,说明元素没有在hash表中,返回nil
return nil;
}
}
return &weak_table->weak_entries[index];
}

static void append_referrer(weak_entry_t *entry, objc_object **new_referrer)
{
if (! entry->out_of_line()) { // 如果weak_entry 尚未使用动态数组,走这里
// Try to insert inline.
for (size_t i = 0; i < WEAK_INLINE_COUNT; i++) {
if (entry->inline_referrers[i] == nil) {
entry->inline_referrers[i] = new_referrer;
return;
}
}
// 如果inline_referrers的位置已经存满了,则要转型为referrers,做动态数组。
// Couldn't insert inline. Allocate out of line.
weak_referrer_t *new_referrers = (weak_referrer_t *)
calloc(WEAK_INLINE_COUNT, sizeof(weak_referrer_t));
// This constructed table is invalid, but grow_refs_and_insert
// will fix it and rehash it.
for (size_t i = 0; i < WEAK_INLINE_COUNT; i++) {
new_referrers[i] = entry->inline_referrers[I];
}
entry->referrers = new_referrers;
entry->num_refs = WEAK_INLINE_COUNT;
entry->out_of_line_ness = REFERRERS_OUT_OF_LINE;
entry->mask = WEAK_INLINE_COUNT-1;
entry->max_hash_displacement = 0;
}
// 对于动态数组的附加处理:
assert(entry->out_of_line()); // 断言:此时一定使用的动态数组
if (entry->num_refs >= TABLE_SIZE(entry) * 3/4) { // 如果动态数组中元素个数大于或等于数组位置总空间的3/4,则扩展数组空间为当前长度的一倍
return grow_refs_and_insert(entry, new_referrer); // 扩容,并插入
}
// 如果不需要扩容,直接插入到weak_entry中
// 注意,weak_entry是一个哈希表,key:w_hash_pointer(new_referrer) value: new_referrer
// 细心的人可能注意到了,这里weak_entry_t 的hash算法和 weak_table_t的hash算法是一样的,同时扩容/减容的算法也是一样的
size_t begin = w_hash_pointer(new_referrer) & (entry->mask); // '& (entry->mask)' 确保了 begin的位置只能大于或等于 数组的长度
size_t index = begin; // 初始的hash index
size_t hash_displacement = 0; // 用于记录hash冲突的次数,也就是hash再位移的次数
while (entry->referrers[index] != nil) {
hash_displacement++;
index = (index+1) & entry->mask; // index + 1, 移到下一个位置,再试一次能否插入。(这里要考虑到entry->mask取值,一定是:0x111, 0x1111, 0x11111, ... ,因为数组每次都是*2增长,即8, 16, 32,对应动态数组空间长度-1的mask,也就是前面的取值。)
if (index == begin) bad_weak_table(entry); // index == begin 意味着数组绕了一圈都没有找到合适位置,这时候一定是出了什么问题。
}
if (hash_displacement > entry->max_hash_displacement) { // 记录最大的hash冲突次数, max_hash_displacement意味着: 我们尝试至多max_hash_displacement次,肯定能够找到object对应的hash位置
entry->max_hash_displacement = hash_displacement;
}
// 将ref存入hash数组,同时,更新元素个数num_refs
weak_referrer_t &ref = entry->referrers[index];
ref = new_referrer;
entry->num_refs++;
}

如果weak指针之前指向了一个弱引用,则会调用weak_unregister_no_lock方法将旧的weak指针地址移除。
void
weak_unregister_no_lock(weak_table_t *weak_table, id referent_id,
id *referrer_id)
{
objc_object *referent = (objc_object *)referent_id;
objc_object **referrer = (objc_object **)referrer_id;
weak_entry_t *entry;
if (!referent) return;
if ((entry = weak_entry_for_referent(weak_table, referent))) { // 查找到referent所对应的weak_entry_t
remove_referrer(entry, referrer); // 在referent所对应的weak_entry_t的hash数组中,移除referrer
// 移除元素之后, 要检查一下weak_entry_t的hash数组是否已经空了
bool empty = true;
if (entry->out_of_line() && entry->num_refs != 0) {
empty = false;
}
else {
for (size_t i = 0; i < WEAK_INLINE_COUNT; i++) {
if (entry->inline_referrers[i]) {
empty = false;
break;
}
}
}
if (empty) { // 如果weak_entry_t的hash数组已经空了,则需要将weak_entry_t从weak_table中移除
weak_entry_remove(weak_table, entry);
}
}
那么这个函数都做了什么事情呢:
weak_table中找出referent对应的weak_entry_tweak_entry_t中移除referrerweak_entry_t中是否还有元素 (empty==true?)weak_entry_t已经没有元素了,则需要将weak_entry_t从weak_table中移除
我们学习了weak在初始化以及添加引用时都做了哪些事情,所以就剩最后一步了也就是释放:释放时,调用clearDeallocating函数。clearDeallocating函数首先根据对象地址获取所有weak指针地址的数组,然后遍历这个数组把其中的数据设为nil,最后把这个entry从weak表中删除,最后清理对象的记录。
当对象的引用计数为0时,底层会调用_objc_rootDealloc方法对对象进行释放,而在_objc_rootDealloc方法里面会调用rootDealloc方法。如下是rootDealloc方法的代码实现:
inline void
objc_object::rootDealloc()
{
if (isTaggedPointer()) return; // fixme necessary?
if (fastpath(isa.nonpointer &&
!isa.weakly_referenced &&
!isa.has_assoc &&
!isa.has_cxx_dtor &&
!isa.has_sidetable_rc))
{
assert(!sidetable_present());
free(this);
}
else {
object_dispose((id)this);
}
}
Tagged Pointer,如果是则直接返回。object_dispose方法。object_dispose
object_dispose方法很简单,主要是内部调用了objc_destructInstance方法。
void *objc_destructInstance(id obj)
{
if (obj) {
// Read all of the flags at once for performance.
bool cxx = obj->hasCxxDtor();
bool assoc = obj->hasAssociatedObjects();
// This order is important.
if (cxx) object_cxxDestruct(obj);
if (assoc) _object_remove_assocations(obj);
obj->clearDeallocating();
}
return obj;
}
上面这一段代码很清晰,如果有自定义的C++析构方法,则调用C++析构函数。如果有关联对象,则移除关联对象并将其自身从Association Manager的map中移除。调用clearDeallocating方法清除对象的相关引用。
clearDeallocating
inline void
objc_object::clearDeallocating()
{
if (slowpath(!isa.nonpointer)) {
// Slow path for raw pointer isa.
sidetable_clearDeallocating();
}
else if (slowpath(isa.weakly_referenced || isa.has_sidetable_rc)) {
// Slow path for non-pointer isa with weak refs and/or side table data.
clearDeallocating_slow();
}
assert(!sidetable_present());
}
clearDeallocating中有两个分支,先判断对象是否采用了优化isa引用计数,如果没有的话则需要清理对象存储在SideTable中的引用计数数据。如果对象采用了优化isa引用计数,则判断是都有使用SideTable的辅助引用计数(isa.has_sidetable_rc)或者有weak引用(isa.weakly_referenced),符合这两种情况中一种的,调用clearDeallocating_slow方法。
clearDeallocating_slow
NEVER_INLINE void
objc_object::clearDeallocating_slow()
{
assert(isa.nonpointer && (isa.weakly_referenced || isa.has_sidetable_rc));
SideTable& table = SideTables()[this]; // 在全局的SideTables中,以this指针为key,找到对应的SideTable
table.lock();
if (isa.weakly_referenced) { // 如果obj被弱引用
weak_clear_no_lock(&table.weak_table, (id)this); // 在SideTable的weak_table中对this进行清理工作
}
if (isa.has_sidetable_rc) { // 如果采用了SideTable做引用计数
table.refcnts.erase(this); // 在SideTable的引用计数中移除this
}
table.unlock();
}
在这里我们关心的是weak_clear_no_lock方法。这里调用了weak_clear_no_lock来做weak_table的清理工作。
weak_clear_no_lock
void
weak_clear_no_lock(weak_table_t *weak_table, id referent_id)
{
objc_object *referent = (objc_object *)referent_id;
weak_entry_t *entry = weak_entry_for_referent(weak_table, referent); // 找到referent在weak_table中对应的weak_entry_t
if (entry == nil) {
/// XXX shouldn't happen, but does with mismatched CF/objc
//printf("XXX no entry for clear deallocating %p\n", referent);
return;
}
// zero out references
weak_referrer_t *referrers;
size_t count;
// 找出weak引用referent的weak 指针地址数组以及数组长度
if (entry->out_of_line()) {
referrers = entry->referrers;
count = TABLE_SIZE(entry);
}
else {
referrers = entry->inline_referrers;
count = WEAK_INLINE_COUNT;
}
for (size_t i = 0; i < count; ++i) {
objc_object **referrer = referrers[i]; // 取出每个weak ptr的地址
if (referrer) {
if (*referrer == referent) { // 如果weak ptr确实weak引用了referent,则将weak ptr设置为nil,这也就是为什么weak 指针会自动设置为nil的原因
*referrer = nil;
}
else if (*referrer) { // 如果所存储的weak ptr没有weak 引用referent,这可能是由于runtime代码的逻辑错误引起的,报错
_objc_inform("__weak variable at %p holds %p instead of %p. "
"This is probably incorrect use of "
"objc_storeWeak() and objc_loadWeak(). "
"Break on objc_weak_error to debug.\n",
referrer, (void*)*referrer, (void*)referent);
objc_weak_error();
}
}
}
weak_entry_remove(weak_table, entry); // 由于referent要被释放了,因此referent的weak_entry_t也要移除出weak_table
}
objc_releasedeallocdealloc中,调用了_objc_rootDealloc函数_objc_rootDealloc中,调用了object_dispose函数objc_destructInstanceobjc_clear_deallocatingweak的原理在于底层维护了一张weak_table_t结构的hash表,key是所指对象的地址,value是weak指针的地址数组。weak 关键字的作用是弱引用,所引用对象的计数器不会加1,并在引用对象被释放的时候自动被设置为 nil。clearDeallocating函数根据对象地址获取所有weak指针地址的数组,然后遍历这个数组把其中的数据设为nil,最后把这个entry从weak表中删除,最后清理对象的记录。SideTable、weak_table_t、weak_entry_t这样三个结构,它们之间的关系如下图所示:

weak的底层原理流程图:
