目录
DAPS的切换特性:
为什么需要DAPS切换?
DAPS切换呼叫流程:
DAPS切换中承载处理(38.300):
下行链路:
上行链路:
3GPP在TS38.300 R16(Stage2)中定义了支持“双激活协议栈(DAPS-Dual Active Protocol Stack)”切换;在双激活协议栈切换中终端在接收到含有切换命令的RRC消息后仍将保持与源gNB的资源连接,直到成功完成在目标gNB上随机接入后再释放源小区。这类似于3G时代的”软切换“。
DAPS的切换特性:
- UE收到HO请求后,在源小区继续发送Tx / Rx。
- UE同时执行来自源小区和目标小区的用户数据接收。
- 在RACH程序完成后,UE将用户数据的上行链路传输切换到目标小区。
- DAPS通过在建立目标小区无线链路的同时保持源小区无线链路(包括数据流),在接近0 ms的切换过程中减少了中断。
- 在接口Xn和N2上都可以进行DAPS切换。
- DAPS切换可用于RLC-AM或RLC-UM承载。
为什么需要DAPS切换?
在传统的4G LTE网络和5G NR直到Release 15,UE通常在与目标小区建立连接之前从源小区释放连接(硬切换),从而导致UE和基站之间的通信中断几十毫秒。这种中断对于使用5G的URLCC场景是非常关键的问题。
因此,3GPP在Release 16中提出了一种解决此问题的解决方案,称为双激活协议栈(DAPS),其中UE与源小区连接以保持对用户数据的Rx和Tx的活动,直到它能够在目标小区中发送和接收用户数据。这对UE端提出了新的要求,即在切换过程中,短时间内同时在源小区和目标小区收发数据。这类似于软切换过程。

如上图所示,为了支持DAHO,UE必须保持Dual Stack处于活动状态。目标小区的一个用户平面协议栈,包含PHY(物理),MAC(媒体访问控制)和RLC(无线电链路控制)层,同时保持第二个用户平面协议栈处于活动状态,以便在源小区中传输和接收用户数据。
UE同时从源和目标小区接收用户数据,PDCP(分组数据汇聚协议)层被重新配置为用于源和目标用户平面协议栈的通用PDCP实体。为了确保按顺序传送用户数据,在整个切换过程中都将保持PDCP序列号(SN)的连续性。因此,在单个PDCP实体中提供了一个通用的(针对源和目标)重新排序和复制功能。加密/解密和报头压缩/解压缩需要在公共PDCP实体中分别处理,具体取决于下行链路/上行链路数据包的来源/目标。
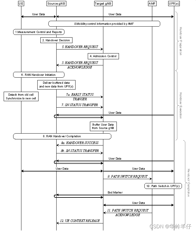
DAPS切换呼叫流程:
下图显示了DAPS切换呼叫流程。在接口Xn和N2接口上都可以进行DAPS切换。这里我们考虑基于Xn接口的HO。

- 源(Source)gNB为UE下发测量配置,UE上报测量报告。源gNB根据测量报告和RRM信息判定UE的切换;
- 源 gNB向目标gNB发出一个切换请求(Handover Request)消息,消息包括目标小区准备(切入)所需信息。
- 目标gNB准备切换(资源)并向源gNB发送切换请求确认(HANDOVER REQUEST ACKNOWLEDGE)消息;目标gNB的消息中还指示是否接受DAPS切换。
- 源gNB通过空中接口(Uu)向 UE发送RRC 重新配置消息,触发切换;
- 对于使用DAPS配置的DRBs,源gNB发送极早状态传输(EARLY STATUS TRANSFER);
- 终端与目标小区同步后,向目标gNB发送RRC重配置完成消息,切换完成;
- 目标gNB向源gNB发送切换成功消息,通知UE已成功接入目标小区;
- 源gNB根据DAPS配置的极早期状态传输为DRB的SN STATUS TRANSFER进行状态传输发送;
DAPS切换中承载处理(38.300.9.2.3):
DAPS切换可用于RLC-AM 或RLC-UM模式的承载。对于配置了DAPS的DRBs,还采用了以下原则:

下行链路:
- 在切换准备过程中,经常会建立一个迁移通道;
- 源gNB负责分配下行链路PDCP SNs,直到SN的分配交给目标gNB和数据转发。也就是源gNB不会停止把PDCP SNs分配给下行链路数据包,直到它收到切换成功消息并将SN状态传输消息发送给目标gNB;
- 当源gNB分配下行PDCP SNs时,它开始在源小区无线链路上调度下行链路数据,并且开始将下行链路PDCP SDUs连同指定的PDCP SNs一起转发到目标gNB;
- 为了安全同步,还维持HFN,并且源gNB向目标提供UL的一个参考HFN和DL的一个参考HFN,即HFN和相应的SN。
- 源gNB发送早期状态传输消息来传递 下行(DL)计数值,表示源gNB转发到目标gNB第一个PDCP SDU的PDCP SN和HFN;
For security synchronisation, HFN is also maintained and the source gNB provides to the target one reference HFN for the UL and one for the DL i.e. HFN and corresponding SN.
For DRBs configured with DAPS, the source gNB sends the EARLY STATUS TRANSFER message. The DL COUNT value conveyed in the EARLY STATUS TRANSFER message indicates PDCP SN and HFN of the first PDCP SDU that the source gNB forwards to the target gNB. The source gNB does not stop assigning SNs to downlink PDCP SDUs until it sends the SN STATUS TRANSFER message to the target gNB in step 8b.
- 源gNB在将SN 值交给目标gNB后,将维护HFN 和PDCP SN。即使是RLC-UM模式,SN状态传输消息也会指示下一个DL PDCP SN分配给一个还没有PDCP序列号的数据包;
- 在切换执行期间,源gNBs和目标gNBs分别执行ROHC 头压缩、加密和PDCP头添加;
- 在切换执行期间UE继续接收来自源gNBs和目标gNBs的下行链路数据;直到在源gNB的连接中收到来自目标gNBs显式的(explicit release)释放命令;
- 在切换执行期间UE DAPS PDCP维护与每个gNB相关独立的安全性和ROHC头解压缩,同时维护通用的重排序、重复检测、丢弃功能;PDCP SDUs按顺序发送到上层。支持使用 DAPS配置的RLC AM和UM DRBs 的连续性;
上行链路:
- UE将上行数据发送到源gNB,直到在目标gNB的随机接入过程完成。然后UE将其上行数据传输切换至目标gNB;
- 即使在切换UL数据传输之后,UE仍将继续发送上行L1层CSI,HARQ;L2 层RLC,ROHC反馈,HARQ数据重传及RLC数据到源 gNB的重传;
- 在切换执行期间,UE维护单独的安全上下文和ROHC头压缩上下文,以便源gNBs和目标gNBs上行链路间的传输。UE维持通用的UL PDCP SN分配,支持使用DAPS配置的RLC AM和UM DRB的连续性;
- 在切换执行期间源gNBs和目标gNBs维护各自的安全性、ROHC头解压缩和上下文处理从UE接收的UL数据
- 是否建立一个转发隧道是可选项。
- HFN和PDCP SN是在目标gNB中被维护。即是在RLC-UM模式下,SN状态转移中第一个丢失的UL数据也一同传送到5GC。
- 一旦接收到DAPS切换命令消息,UE挂起源小区SRBs、停止向源小区发送和接收任何RRC控制信令,并为目标小区建立SRBs。
- Ue 在成功执行 DAPS切换后,从目标小区接收到源小区释放指示后释放源小区SRBs配置。
- 当DAPS切换到目标小区失败,如果源小区链路可用,UE将返回到源小区配置并激活源小区SRBs 运行控制(平)面信令。