近期,美国康奈尔大学 Samie R. Jaffrey 研究组在 Cell 上发表了题为 “A Unified Model for the Function of YTHDF Proteins in Regulating m6A-Modified mRNA” 的研究,揭示了 YTHDF 蛋白调节 m6A 修饰的 mRNA 的功能统一模型。
与“不同的 m6A 位点结合不同的 DF 蛋白”的主流观点不同,该研究人员发现,所有 m6A 位点与三个 DF 蛋白都以基本相似的方式结合,它们以冗余的作用方式诱导同一子集的 mRNA 降解,没有证据表明它们能直接促进翻译。

m6A (N6-methyladenosine):是指腺嘌呤核苷 N6 位置发生了甲基化修饰。m6A 是真核 mRNA 最普遍的内部修饰,在功能上调节真核转录组,影响 mRNA 的剪接、输出、定位、翻译和稳定性。
m6A 修饰有三类调节器:
Writer 甲基转移酶 (MTC),负责催化,例如 METTL3、METTL14 和 WTAP;
Eraser 去甲基化酶 (Demethylase),负责去除甲基化,例如 FTO 和 ALKBH5;
Reader 直接识别和结合 m6A 位点,使 m6A 修饰的 RNA 发挥特定的作用,主要包括 YTHDC1、YTHDF1、YTHDF2、YTHDF3 等。
YTHDF:一种 m6A “阅读器”,即 Reader。胞质中的 YTHDF 家族包括了 YTHDF1、YTHDF2 和 YTHDF3 三种旁系同源物 (paralogs),也可以简称为 DF1、DF2、DF3。据报道,三种 DF 有不同的功能,DF1 促进 mRNA 的翻译,DF2 促进 mRNA 的降解,DF3 促进翻译和降解。
关于 DF 旁系同源物选择性地结合不同的 m6A 位点的机制目前尚未清楚。此外,DF 蛋白功能差异的机制基础也仍不清楚,尤其是在它们同源性很高的情况下。

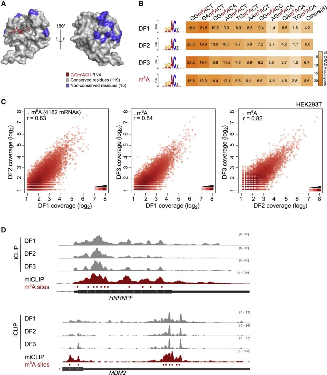
首先,研究人员观察 DF1 和 DF2 YTH 结构域与含有 m6A 的 RNA 的结合,发现在整个转录组中,DF 蛋白结合 m6A 的氨基酸以及结合近端的氨基酸都是保守的,因此三个 DF 蛋白与 m6A 结合的结构机制是相同的。
DF 旁系同源物结合 m6A 序列基序 (Sequence motifs) 的差异反映可以其结合特性,研究发现 m6A 残基几乎只存在 DR-m6A-CH (D = A, G, U; R = A, G; H = A, C, U) 这一个高度保守的序列基序中,像 GG-m6A-CU、AG-m6A-CU 都属于 DR-m6A-CH 的亚基序 (Submotif) 。
为了确定每种 DF 的结合偏好,研究人员通过全转录组 iCLIP 图谱,检测了 HEK293T 细胞内源性表达的 DF1、DF2 和 DF3 的结合位点,分析发现三种 DF 结合位点序列亚基序的偏好相同。再结合已报道的 PAR-CLIP 数据,发现即使用不同的细胞系和不同的 CLIP 方法,DF 旁系同源物的 RNA 结合基本相同。因此, DF 旁系同源物的 m6A 结合模式相同。

但是,不同的 DF 如何对 m6A-mRNAs 发挥不同的分子效应这个问题仍未解决,研究人员又分析了 DF 旁系同源物之间的效应区域差异,以及它们的相互作用蛋白 (不同的 DF 蛋白可能通过与不同的蛋白相互作用介导其不同的功能)。结果显示,DF 旁系同源物的序列、功能域、相互作用蛋白和细胞内定位都高度相似。
此外,研究人员还发现 DF 蛋白与降解有关的因子相互作用可信度较高,与翻译相关的因子相互作用可信度较低。
根据已有报道,研究人员考虑到每种 DF 蛋白都有介导 m6A-mRNA 降解的可能性。于是,他们利用 siRNA 选择性敲降 HeLa 细胞中的 DF1、DF2 和 DF3,使用 RNA-seq 检测 mRNA 的丰度,证实是 DF2 影响了 m6A-mRNA 稳定性,而非 DF1 或 DF3。

再对 DF 进行不同组合的双重敲降和三重敲降,并利用 Actinomycin D 抑制转录后 m6A-mRNA 的水平证明了:DF 蛋白的联合活性导致 m6A 修饰的 mRNA 降解,DF 旁系同源物在功能上可以互相补偿,这种补偿功能也受其表达水平限制。当三种 DF 都耗竭时,补偿就不会发生,这时 m6A-mRNA 的稳定性得到提高。
接下来,研究人员检测了 DF 在 m6A-mRNA 的翻译调控中的作用。三种 DF 都与多聚核糖体组分无关,而富集于信使核糖核蛋白 (mRNP) 组分,该结果与 “DF 蛋白(任何一种) 稳定地结合至 mRNA 3'UTR,增强其翻译的模型” 不一致。
任何的 DF 旁系同源物基因沉默都不影响 HeLa 细胞中 mRNA 的翻译效率,即使是 DF 三重敲降也没有显著降低翻译效率。因此,任何一种 DF 同源旁系物都不能直接增强 mRNA 的翻译,相反的,它们的主要作用是介导 m6A-mRNA 降解。

已有报道 DF2 在急性髓系白血病 (AML) 中过表达,与 AML 的发生和发展有关,DF2 的缺失导致一些抑制 AML 相关基因转录本上调,例如在 DF2 敲除的白血病前期细胞中,TNFRSF1B 转录本的半衰期增加,表面 TNFR2 的表达量上升。
为探索 TNFRSF1B 的抑制是否是通过三种 DF 蛋白共同作用介导,研究人员对 MOLM-13 白血病细胞中的 DF 进行单独或联合敲降,发现 TNFRSF1B mRNA 表达水平受 DF 的单独敲降影响较小,其中仅 DF2 的敲降使其略微升高,在三重敲降后却显著上调。因此,在 MOLM-13 细胞中 DF 蛋白共同作用控制 m6A-mRNA 的表达水平。
| 相关抑制剂 | 作用 |
| SAH | 氨基酸衍生物和几种代谢途径中的调节剂。METTL3-METTL14 异二聚体复合物 (METTL3-14) 的抑制剂 |
| 3-Deazaadenosine | S-腺苷高半胱氨酸 (SAH) 水解酶抑制剂;通过抑制 SAH 水解来抑制 m6A 基团插入 mRNA 底物中 |
| IOX1 | 甲基转移酶 ALKBH5 抑制剂 |
| FB23-2 | 有效、选择性的 mRNA m6A 去甲基酶 FTO 抑制剂 |
| FG-2216/IOX3 | HIF-PHD 抑制剂;在体外对 FTO 有抑制作用 |
| Rhein | 可逆地与 FTO 催化结构域结合,并竞争性地阻止了对 m6A 修饰底物的识别 |
| Entacapone | 特异的外周活性的 COMT 抑制剂;竞争性 FTO 抑制剂 |
| Meclofenamic acid | 非甾体类抗炎化合物;FTO 抑制剂 |
缩写:
MTC: Methyltransferase complex
YTHDF: YT521-B homology domain-containing family/YTH domain family
原文阅读:Sara Zaccara, et al. A Unified Model for the Function of YTHDF Proteins in Regulating M 6A-Modified mRNA. Cell. 2020 Jun 25;181(7):1582-1595.e18.
参考文献
1. Sara Zaccara, et al. A Unified Model for the Function of YTHDF Proteins in Regulating M 6A-Modified mRNA. Cell. 2020 Jun 25;181(7):1582-1595.e18.
2. Liuer He, et al. Functions of N6-methyladenosine and Its Role in Cancer. Mol Cancer. 2019; 18: 176.
3. Si‐Yu Liu, et al. m6A facilitates YTHDF‐independent phase separation. J Cell Mol Med. 2020 Jan; 24(2): 2070–2072.
4. Hailing Shi, et al. Where, when and how: context-dependent functions of RNA methylation writers, readers, and erasers. Mol Cell. Author manuscript; available in PMC 2020 May 16.
5. Jasmin Paris, et al. Targeting the RNA m6A Reader YTHDF2 Selectively Compromises Cancer Stem Cells in Acute Myeloid Leukemia. Cell Stem Cell. 2019 Jul 3; 25(1): 137–148.e6.