

读取玻璃文物的基本信息数据设置索引:

分别读取:


做相关性分析即可:

分析结果:

可视化下就丰富了论文了。
做好可视化来描述统计规律就再好不过了。比如可以用这样的箱型图:


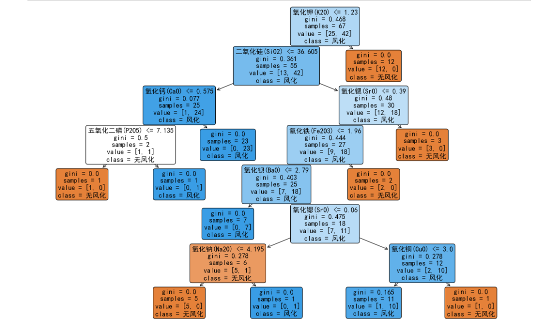
输出处理好后,决策树就挺好。这个题需要注意的是,这是化学背景的题,肯定要考虑化学反应,所以最好先预测sio2这个催化剂再预测花絮成分会好一点。

选择合适的化学成分进行亚类划分
使用层次聚类的方法即可,如果使用kmeans的话需要结合手肘法。最后分为三个亚类。可视化:



其中一个手肘图绘制可以得到如下:

拐点3处为最佳。
基于问题二的模型带上去就好了。为了增加工作量,增加一些其它算法实践进行对比。
以梯度提升回归算法为例进行实践:
# 梯度提升回归算法
import pandas as pd
from sklearn.model_selection import train_test_split
from sklearn.ensemble import GradientBoostingRegressor
from sklearn.metrics import mean_squared_error
gbr_params = {'n_estimators': 1000,
'max_depth': 3,
'min_samples_split': 5,
'learning_rate': 0.01,
'loss': 'ls'}
# 创建梯度提升回归,带入参数
gbr = GradientBoostingRegressor(**gbr_params)
gbr.fit(X_train, y_train) #训练模型
df3["分类结果"] = gbr.predict(X_test) # 1:"高钾", 2:"铅钡
df3
得到如下:

从而得出表单三结果A1 A6 A7为高钾 , 其它为铅钡
关联性:皮尔斯曼相关性

差异性:pandas提取两个类型的数据,做典型相关分析。相关小则差异大,相关大则差异小。直接用SPSS做很方便。
思考:如何处理机器学习的过拟合问题?
数据挖掘中,中等题目吧。几乎每个人都能想到一点思路,所以选择它的人很多。做它容易,做好难。