高通量测序技术的广泛应用极大提高了医学遗传学领域研究的发展。然而,NGS测序技术在结构变异的识别、重复区域的测序、等位基因的定相和区分高度同源的基因组区域等方面,由于其短读取测序(short reads sequencing,SRS)的技术短板,可能造成的数据偏差将影响遗传疾病的诊断。伴随着三代测序技术的发展,基于长读长测序 ( long reads sequencing,LRS) 的技术在该领域研究瓶颈中实现突破,长读长测序首先有利于基因组的组装,尤其在HiFi reads面世后,超长读长及接近NGS测序数据质量的准确率保证了该技术在人类基因组研究领域的优势——仅使用PacBio CCS测序产生的HiFi reads进行从头组装,可以获得连续且准确的基因组信息,其Contig N50可达15Mb以上,准确率可达99.997%,大大优于精度较低的长读数的组装及SRS组装结果(下图示)。

图1 LRS的HiFi reads组装结果较NGS测序组装的优势
在此基础上,截至目前,越来越多的医学临床及科研项目已开展应用LRS 技术调查具有先前已知或高度怀疑的疾病位点的遗传疾病,在针对人类遗传学疾病的研究应用中, LRS 技术相较于SRS技术具有更多的研究优势,已成为医学研究的新前沿技术。

图2 长读测序的主要优势
显著提高SV检测能力
每个人类基因组都含有20,000个SVs 和数千个indels ,跨越几十个兆碱基,这些碱基在很大程度上不能被Illumina检测到;此外,目前的全外显子组测序(WES)、全基因组组测序(WGS)主要使用NGS平台,NGS测序依赖PCR,导致GC含量极高的基因组区域的覆盖率可能为零,从而导致漏检。LRS相较于SRS技术,由于其超长读长可以跨越长距离的基因组序列,获得详实的序列信息,显著提高了对结构变化(SV)的检测能力(包括SV检出数量(下图1)及多类型SV的检出。

图3 LRS技术检出更多数量的SV
较大SV高检出率
NGS经常通过提高测序深度来检测更多的结构变异(SV),对于较大的基因组缺失、重复和重排的结构变异,NGS方法往往缺乏敏感性,显示出过多的假阳性。然而,50 bp大小的SVs是人类遗传变异的重要来源,对于此类SVs,LRS方法的检出率是NGS的8倍,这得益于LRS更长的片段、没有PCR引入的偏好以及更少的序列偏差等因素。

图4 LRS技术可实现多种类型的SV检测
轻松获取长串联重复序列
目前发现的由串联重复序列引起的人类遗传病由30多种,大多数引起疾病的串联重复序列比NGS读数要长,这导致NGS不可能精确地处理这些数据。LRS技术可以跨越长达10kb级别长度范围,轻松获取长串联重复序列,并且可以提供分子内部的变异情况。

图5 医学研究中的长串联重复扩展
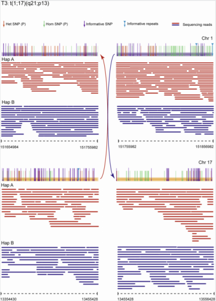
高Phasing成功率
医学研究中,Phasing就是要把一个二倍体基因组上的等位基因,按照其亲本正确地定位到父亲或者母亲的染色体上,最终使得所有来自同一个亲本的等位基因都能够排列在同一条染色体里面,是基因型-表型关联分析研究中必不可少的环节。NGS的短读长限制了Phasing的成功率,而LRS技术可以直接组装出整个基因组,确定Phasing,进而以确定遗传模式、嵌合体、等位基因特异性表达和疾病风险单倍型。

图6 LRS技术检测平衡易位患者断裂点附近的单体型结果
鉴定假基因
人类基因组包含14,000多个假基因,许多与临床相关基因(如PMS2、CYP2D6、CHEK2、SMN1和PKD1)具有高序列同源性的假基因,假基因的存在对重测序研究有重大影响,会导致错误的诊断结果。NGS可能从功能基因之外的假基因中捕获序列,导致定位错误、低变异检出率和大量的假阳性。LR-PCR技术利用长读长的优势,可以直接跨越完整的LR-PCR扩增子并保留相位信息,可以更准确的鉴定假基因。
甲基化修饰
此外,一些疾病的发生与表观状态的变化息息相关。诸如神经系统疾病脆性X-相关震颤/共济失调综合征(FXTAS)的发生机制中,就同时存在着突变和甲基化的状况(如下图),在FXS中有两种类型的镶嵌现象:扩张镶嵌(下B图左)是一个细胞群体携带一个预突变,另一个细胞群体具有完全突变和甲基化的等位基因;甲基化镶嵌(下B图右)是两组完全突变的细胞,但只有其中一组携带甲基化等位基因。这两种类型的嵌合体均导致FMRP表达降低。

图7 FXTAS发病的遗传机制
而目前主流的三代LRS技术(PacBio测序等),通过测序光信号的异常变化,可以准确捕获诸如甲基化修饰等信息,并且实现单碱基的识别精确度。避免了二代测序的繁杂实验处理和数据比对过程。

图8 PacBio测序通过捕获光信号异常确定剪辑修饰情况
识别新mRNA转录本
在RNA水平上使用LRS进行全长的isoform测序,读长可以涵盖完整的mRNA转录本,具有识别新型异构体的潜力,以及检测转录和转录后修饰位点,如可选的转录起始位点(TSS)、外显子的可选剪接和可选的转录终止位点,揭示了细胞和组织中完整的亚型多样性。

图9 LRS技术用于新转录本的发现
总结:伴随着LRS技术的不断发展,三代测序以其读长长、不依赖PCR等优点可以突破NGS的局限性,有利于鉴定更多的SVs、假基因、新的转录本等,提高人类遗传性疾病的诊断的阳性率和准确性。
参考文献:
1. Long-Read Sequencing Emerging in Medical Genetics. Frontiers in Genetics, 2019.
2. Accurate circular consensus long-read sequencing improves variant detection and assembly of a human genome.Nat Biotechnol, 2019.
3. Expectations and blind spots for structural variation detection from long-read assemblies and short-reads genome sequencing technologies. The American journal of Human Genetics, 2021.
4. Application of long-read sequencing to the detection of structural variants in human cancer genomes. Computational and Structural Biotechnology Journal, 2021.
5. Expansions of intronic TTTCA and TTTTA repeats in benign adult familial myoclonic epilepsy. Nature Genetics, 2018.
6. Detecting a long insertion variant in SAMD12 by SMRT sequencing: implications of long-read whole-genome sequencing for repeat expansion diseases. Journal of Human Genetics, 2018.
7. Variant haplophasing by long-readsequencing: a new approach to preimplantation genetic testing workups. Fertility and Sterility, 2021.
8. An “Omic” Overview of Fragile X Syndrome. Biology, 2021.