github: ShiyuNee/python-spider (github.com)本实验对四大名著的内容进行爬取,并针对四大名著的内容展开中文文本分析,统计熵,验证齐夫定律

我们需要通过本页面,找到水浒传所有章节对应的url,从而获取每一个章节的信息
可以注意到,这里每个章节都在class=menu-item的li中,且这些项都包含在class=panbai的ul内,因此,我们对这些项进行提取,就能获得所有章节对应的url
以第一章为例,页面为

class=grap的div内,因此,我们只要提取其内部所有div中的文字,拼接在一起即可获得全部正文def get_book(url, out_path):
root_url = url
headers={'User-Agent':'Mozilla/5.0 (Linux; Android 6.0; Nexus 5 Build/MRA58N) AppleWebKit/537.36 (KHTML, like Gecko) Chrome/87.0.4280.88 Mobile Safari/537.36'} # chrome浏览器
page_text=requests.get(root_url, headers=headers).content.decode()
soup1=BeautifulSoup(page_text, 'lxml')
res_list = []
# 获取所有章节的url
tag_list = soup1.find(class_='paiban').find_all(class_='menu-item')
url_list = [item.find('a')['href'] for item in tag_list]
for item in url_list: # 对每一章节的内容进行提取
chapter_page = requests.get(item, headers=headers).content.decode()
chapter_soup = BeautifulSoup(chapter_page, 'lxml')
res = ''
try:
chapter_content = chapter_soup.find(class_='grap')
except:
raise ValueError(f'no grap in the page {item}')
chapter_text = chapter_content.find_all('div')
print(chapter_text)
for div_item in chapter_text:
res += div_item.text.strip()
res_list.append({'text': res})
write_jsonl(res_list, out_path)
beautifulsoup库,模拟Chrome浏览器的header,对每一本书的正文内容进行提取,并将结果保存到本地因为文本中会有括号,其中的内容是对正文内容的拼音,以及解释。这些解释是不需要的,因此我们首先对去除括号中的内容。注意是中文的括号
def filter_cn(text):
a = re.sub(u"\\(.*?)|\\{.*?}|\\[.*?]|\\【.*?】|\\(.*?\\)", "", text)
return a
使用结巴分词,对中文语句进行分词
def tokenize(text):
return jieba.cut(text)
删除分词后的标点符号项
def remove_punc(text):
puncs = string.punctuation + "“”,。?、‘’:!;"
new_text = ''.join([item for item in text if item not in puncs])
return new_text
对中文中存在的乱码,以及数字进行去除
def get_cn_and_number(text):
return re.sub(u"([^\u4e00-\u9fa5\u0030-\u0039])","",text)
整体流程代码如下所示
def collect_data(data_list: list):
voc = defaultdict(int)
for data in data_list:
for idx in range(len(data)):
filtered_data = filter_cn(data[idx]['text'])
tokenized_data = tokenize(filtered_data)
for item in tokenized_data:
k = remove_punc(item)
k = get_cn_and_number(k)
if k != '':
voc[k] += 1
return voc
针对收集好的字典类型数据(key为词,value为词出现的次数),统计中文的熵,并验证齐夫定律
熵的计算
def compute_entropy(data: dict):
cnt = 0
total_num = sum(list(data.values()))
print(total_num)
for k, v in data.items():
p = v / total_num
cnt += -p * math.log(p)
print(cnt)
齐夫定律验证(由于词项比较多,为了展示相对细节的齐夫定律图,我们仅绘制前200个词)
def zip_law(data: dict):
cnt_list = data.values()
sorted_cnt = sorted(enumerate(cnt_list), reverse=True, key=lambda x: x[1])
plot_y = [item[1] for item in sorted_cnt[:200]]
print(plot_y)
x = range(len(plot_y))
plot_x = [item + 1 for item in x]
plt.plot(plot_x, plot_y)
plt.show()
西游记

西游记+水浒传
熵:8.5814(共836392种token)

西游记+水浒传+三国演义
熵:8.8769(共1120315种token)

西游记+水浒传+三国演义+红楼梦
熵:8.7349(共1585796种token)

本实验对英文读书网站上的图书进行爬取,并针对爬取内容进行统计,统计熵,验证齐夫定律

我们需要通过本页面,找到所有书对应的url,然后获得每本书的内容
可以注意到,每本书的url都在class=field-content的span中,且这些项都包含在class=ajax-link的a内,因此,我们对这些项进行提取,就能获得所有书对应的url
以The Little Prince为例,页面为

class=page n*的div内,因此,我们只要提取其内部所有div中的
内的文字,拼接在一起即可获得全部正文需要注意的是,英文书的内容较少,因此我们需要爬取多本书。但此页面只有下拉后才会加载出新的书,因此我们需要进行动态爬取
使用selenium加载Chrome浏览器,并模拟浏览器下滑操作,这里模拟5次
def down_ope(url):
driver = webdriver.Chrome() # 根据需要选择合适的浏览器驱动
driver.get(url) # 替换为你要爬取的网站URL
for _ in range(5):
driver.execute_script("window.scrollTo(0, document.body.scrollHeight);")
time.sleep(5)
return driver
将driver中的内容传递给BeautifulSoup
soup1=BeautifulSoup(driver.page_source, 'lxml')
books = soup1.find_all(class_ = 'field-content')
整体代码为
def get_en_book(url, out_dir):
root_url = url + '/en/books/en'
headers={'User-Agent':'Mozilla/5.0 (Linux; Android 6.0; Nexus 5 Build/MRA58N) AppleWebKit/537.36 (KHTML, like Gecko) Chrome/87.0.4280.88 Mobile Safari/537.36'} # chrome浏览器
driver = down_ope(root_url)
soup1=BeautifulSoup(driver.page_source, 'lxml')
books = soup1.find_all(class_ = 'field-content')
book_url = [item.a['href'] for item in books]
for item in book_url:
if item[-4:] != 'read':
continue
out_path = out_dir + item.split('/')[-2] + '.jsonl'
time.sleep(2)
try:
book_text=requests.get(url + item, headers=headers).content.decode()
except:
continue
soup2=BeautifulSoup(book_text, 'lxml')
res_list = []
sec_list = soup2.find_all('div', class_=re.compile('page n.*'))
for sec in sec_list:
res = ""
sec_content = sec.find_all('p')
for p_content in sec_content:
text = p_content.text.strip()
if text != '':
res += text
print(res)
res_list.append({'text': res})
write_jsonl(res_list, out_path)
使用nltk库进行分词
def tokenize_en(text):
sen_tok = nltk.sent_tokenize(text)
word_tokens = [nltk.word_tokenize(item) for item in sen_tok]
tokens = []
for temp_tokens in word_tokens:
for tok in temp_tokens:
tokens.append(tok.lower())
return tokens
对分词后的token删除标点符号
def remove_punc(text):
puncs = string.punctuation + "“”,。?、‘’:!;"
new_text = ''.join([item for item in text if item not in puncs])
return new_text
利用正则匹配只保留英文
def get_en(text):
return re.sub(r"[^a-zA-Z ]+", '', text)
整体流程代码如下
def collect_data_en(data_list: list):
voc = defaultdict(int)
for data in data_list:
for idx in range(len(data)):
tokenized_data = tokenize_en(data[idx]['text'])
for item in tokenized_data:
k = remove_punc(item)
k = get_en(k)
if k != '':
voc[k] += 1
return voc
数据分析部分与中文部分的分析代码相同,都是利用数据清洗后得到的词典进行熵的计算,并绘制图像验证齐夫定律
10本书(1365212种token)

30本书(3076942种token)
熵:6.9168

60本书(4737396种token)
熵:6.9164

从中文与英文的分析中不难看出,中文词的熵大于英文词的熵,且二者随语料库的增大都有逐渐增大的趋势。
tokenizer,数据预处理方式有很大关系tokenizer,数据处理方式我们分别对中英文在三种不同数据量熵对齐夫定律进行验证
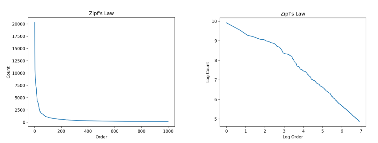
齐夫定律:一个词(字)在语料库中出现的频率,与其按照出现频率的排名成反比
若齐夫定律成立
Order)与出现频率(Count)进行绘制,则会得到一个反比例图像Log Order)与出现频率的对数(Log Count)进行绘制,则会得到一条直线top 1000个token进行绘制从绘制图像中可以看出,齐夫定律显然成立