大家好,我是怒码少年小码。
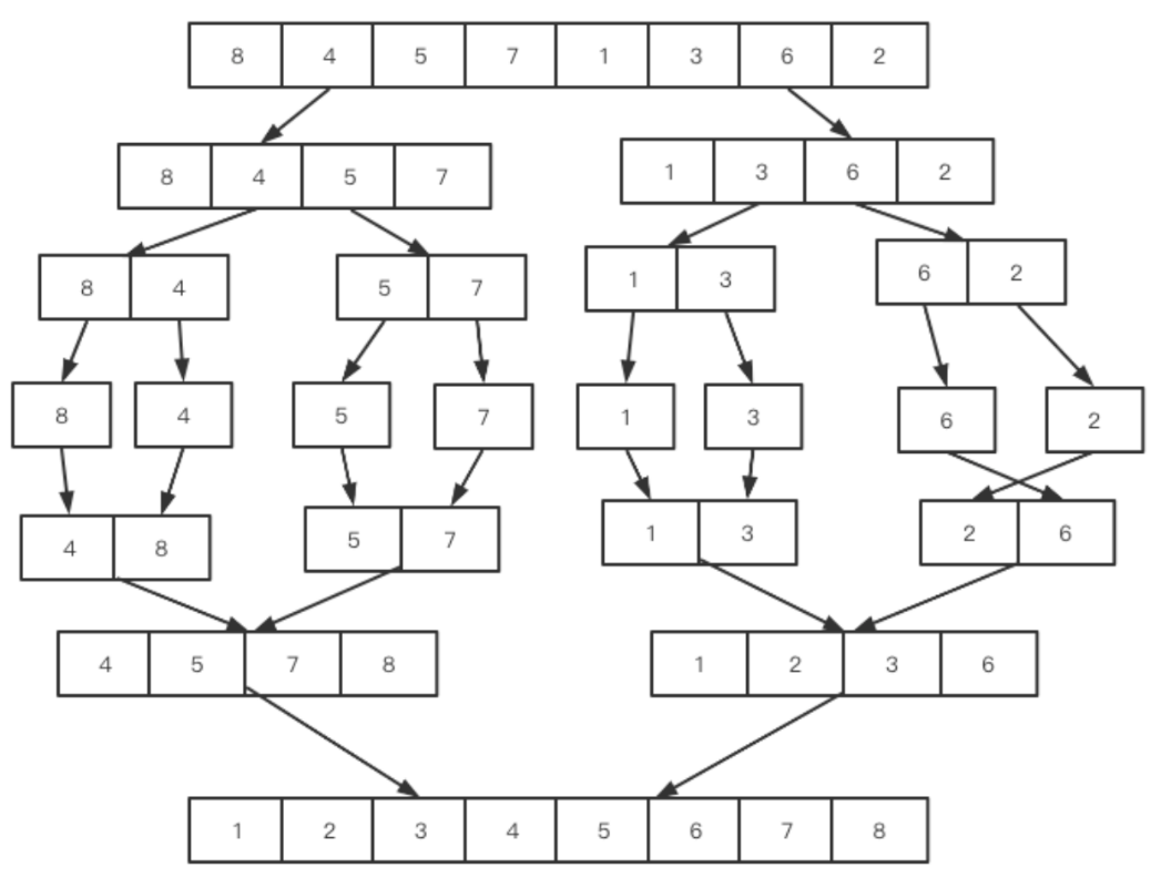
就是将一个大的序列分为多个小的序列,对小的序列排序,最后利用归并的思想合并序列。归并排序的思想就是分而治之。
分:将大序列分为很多个小的序列

治:将多个小的序列合并为大序列(有序)

代码实现:
“治”:
//治
void merge(vector<int>& arr, int left, int mid, int right) {
//创建一个大小为(right - left + 1)的临时向量,用于存储合并后的结果。
vector<int> temp(right - left + 1);
int i = left, j = mid + 1, k = 0;
while (i <= mid && j <= right) {
if (arr[i] <= arr[j]) {
temp[k++] = arr[i++];
}
else {
temp[k++] = arr[j++];
}
}
//处理剩下的元素
while (i <= mid) {
temp[k++] = arr[i++];
}
while (j <= right) {
temp[k++] = arr[j++];
}
for (int p = 0; p < temp.size(); p++) {
arr[left + p] = temp[p];
}
}
“分”:
//分
void mergeSort(vector<int>& arr, int left, int right) {
if (left >= right) return;
int mid = left + (right - left) / 2;
mergeSort(arr, left, mid);
mergeSort(arr, mid + 1, right);
merge(arr, left, mid, right);
}
测试用例:
int main() {
vector<int> arr = { 5, 3, 7, 6, 4, 2 };
int n = arr.size();
mergeSort(arr, 0, n - 1);
for (int i = 0; i < n; i++) {
cout << arr[i] << " ";
}
cout << endl;
return 0;
}
输出:2 3 4 5 6 7