资料编号:174 下面是实物功能视频演示:
174-基于51单片机智能手机锂电池充电器设计
功能讲解:
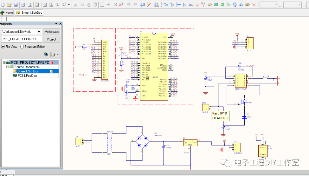
采用51单片机作为控制CPU,LCD1602进行显示充电状态,max1898充电芯片进行充电,以及220V转5V的变压器,可以采用5V的USB供电,电脑和充电板USB都可以,另外也可以采用220V交流电直接供电(更加真实的还原了充电器),实验中我们采用了一节18650的锂电池,当正常充电情况下,充电指示灯亮红灯,LCD1602显示屏显示YES(正在充电),当把电池拔掉以后,充电灯熄灭,LCD1602显示屏显示NO(未充电),当电池电量充满后会自动停止充电,并且指示灯熄灭,显示屏状态进行切换,全套资料齐全:

下面是程序示例:

/********************************************************************
* 名称 : enable(uchar del)
* 功能 : 1602命令函数
* 输入 : 输入的命令值
* 输出 : 无
***********************************************************************/
void enable(uchar del)
{
RS = 0;
RW = 0;
LCD_DATA = del;
E = 1;
delay();
E = 0;
delay();
}
/********************************************************************
* 名称 : write(uchar del)
* 功能 : 1602写数据函数
* 输入 : 需要写入1602的数据
* 输出 : 无
***********************************************************************/
void write(uchar del)
{
RS = 1;
RW = 0;
LCD_DATA = del;
E = 1;
delay();
E = 0;
delay();
}
/********************************************************************
* 名称 : L1602_init()
* 功能 : 1602初始化,请参考1602的资料
* 输入 : 无
* 输出 : 无
***********************************************************************/
void lcd1602_init(void)
{
enable(0x38);
enable(0x0c);
enable(0x06);
enable(0x01);
enable(0xd0);
}
下面是原理图示例:

下面是PCB示例:

下面是资料分享下载链接: